Prosta i trwała ładowarka Ogniw Litowo jonowych
Swego czasu gdy zakupy na Ali dopiero raczkowały nabyłem sporo kontrolerów ładowania ogniw Li-Ion MCP73861. W internecie jest sporo informacji jak zrobić ładowark opartą o ten układ, aż miałem wszystkie elementy aby takową zbudować, to wziąłem sie za robotę.
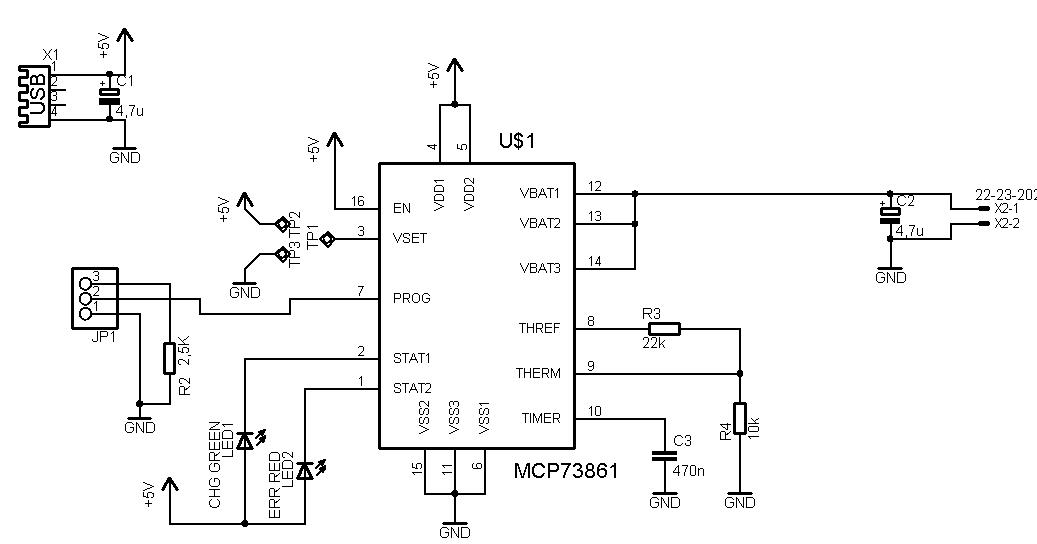
Ładowarka oparta o układ MCP73861 posiada możliwość wyboru prądu ładowania za pomocą zworki. Możemy wybrać 400mA, gdy ładujemy z USB, lub 1,2A gdy podłączymy ładowarkę do wydajniejszego źródła zasilania. Układ MCP posiada również, kontrole temperatury ogniwa, co zabezpiecza akumulator przed przegrzaniem. Ja jednak nie wykorzystałem tej opcji ponieważ będę ładował różne rodzaje akumulatorów. Jest ona również odporna na odwrotne podłączenie ogniw.
Czego będziemy potrzebować?
• Układ scalony MCP73861
• Wtyczka USB
• Dwie diody LED, czerwona i zielona
• Rezystor 2,5 kΩ
• Rezystor 10 kΩ
• Rezystor 22 kΩ
• Kondensator 470 nF
• Dwa kondensatory 4,7 mF
• Zwora 3 pin
Układ po złożeniu nie wymaga żadnej kalibracji, działa od razu. Podczas ładowania zielona dioda świeci światłem ciągłym, a po naładowaniu zaczyna mrugać. Czerwona oznacza błąd ładowania, np uszkodzone ogniwo lub odwrotnie podłączone.


